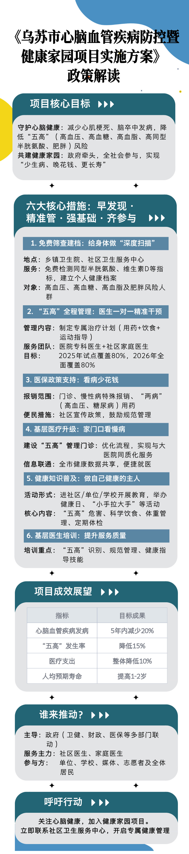
索引号: 6542020010/2025-00167 发布机构: 乌苏市人民政府办公室 发布日期: 2025-06-12 所属主题: 政策解读 索引号: 6542020010/2025-00167 发布机构: 乌苏市人民政府办公室 发布日期: 2025-06-12 所属主题: >政策解读 【图解】守护心脑健康,共建幸福家园——《乌苏市心脑血管疾病防控暨健康家园项目实施方案》解读 发布时间:2025-06-12 11:25:24 【字体:小 大】 相关内容 关于印发《乌苏市心脑血管疾病防控暨健康家园项目实施方案》的通知 守护心脑健康,共建幸福家园——乌苏市心脑血管疾病防控项目解读